本文目录一览:
- 1、无障碍建设包括哪些内容?
- 2、《无障碍设计规范》GB50763-2012(附条文说明)
- 3、中华人民共和国国务院令第622号无障碍环境建设条例
- 4、中华人民共和国无障碍环境建设法
- 5、无障碍环境建设法明确必须改造的设施有哪些
无障碍建设包括哪些内容?
无障碍设施:无障碍设施是为了确保残疾人、老年人、孕妇、儿童等社会成员的通行安全和使用便利而在建设工程中配套建设的服务设施。这包括无障碍通道(路)、电(楼)梯、平台、房间、洗手间(厕所)、席位、盲文标识和音响提示以及通讯设备。在日常生活中,还有无障碍扶手、沐浴凳等与之相关的设施。

无障碍环境建设法明确必须改造的设施主要包括新建、改建、扩建的居住建筑、居住区、公共建筑、公共场所、交通运输设施以及居住区的公共服务设施等。具体来说:物质环境无障碍方面:这些设施需要按照无障碍设施工程建设标准,配套建设无障碍设施。
对于居住在无楼梯的一楼且缺乏楼梯扶手的肢体残疾人家庭,我们将安装楼梯扶手,确保他们的安全通行。 在住宅楼、庭院及单元门外,我们将修建符合无障碍标准的坡道,以便肢体残疾人能够顺利地从庭院进入居住室内。 卫生间(浴室)内将安装抓杆和扶手,增加使用时的安全性和便利性。

物理设施建设:包括坡道、盲道、无障碍电梯、警示信号等,旨在方便残疾人、老年人和儿童等行动不便者使用。信息交流建设:通过盲文、语音提示等手段,确保视力和听力障碍者能够无障碍获取信息。重点区域与场所:重点区域:城市、旅游景区、大型社区和交通枢纽等。
安装扶手、改造室外坡道和室内坡化等。根据查询法师兄网显示,无障碍设施的建设和改造,应当符合残疾人的实际需要,其中包括安装扶手、改造室外坡道和室内坡化,改造卫生间、浴室、厨房,配发坐便器、闪光门铃、手写板、盲杖等无障碍用品,另外对无障碍设施应当及时维修和保护。

《无障碍设计规范》GB50763-2012(附条文说明)
《无障碍设计规范》GB 507632012是一部旨在提升社会环境对各类行动障碍者友好度的重要法规,以下是其主要内容和特点:实施时间与主导单位:自2012年9月1日起强制实施。由住房和城乡建设部主导制定。目标与设计标准:以确保所有人的生活便利和安全为目标。规定了无障碍设施的设计标准,如盲文标识、过街音响、公共交通语音提示等。
中国国家标准的《无障碍设计规范》GB 50763-2012是一部旨在提升社会环境对各类行动障碍者友好度的重要法规。
《无障碍设计规范》GB 50763-2012旨在提升社会环境对行动障碍者的友好度,是中国国家标准的重要法规。 该规范自2012年9月1日起强制实施,由住房和城乡建设部制定,结合国际标准和实践经验,对城市设施的无障碍建设进行规定。
根据我国《无障碍设计规范》(GB50763-2012)的规定,养老院这类老年人集中使用的公共建筑,电梯需按无障碍标准设计和建造。
一般坡道防撞栏杆的要求主要包括高度与坡度标准、特殊场景要求、材质与结构以及无障碍设计等方面。高度与坡度标准:根据《无障碍设计规范》(GB50763-2012),当坡道垂直高度超过0.15米或坡度大于1:8(约1°)时,必须设置护栏。
【答案】:D 《无障碍设计规范》(GB 50763—2012)第1条规定,居住建筑进行无障碍设计的范围应包括住宅及公寓、宿舍建筑(职工宿舍、学生宿舍)等。第3条规定,居住建筑应按每100套住房设置不少于2套无障碍住房。第4条规定,无障碍住房及宿舍宜建于底层。
中华人民共和国国务院令第622号无障碍环境建设条例
中华人民共和国国务院令第622号《无障碍环境建设条例》是一个旨在创造包容性社会环境,确保残疾人和其他社会成员平等参与社会生活的法规。其主要内容包括:总则要求:无障碍环境建设需与经济发展水平相适应,遵循实用、易行和广泛受益的原则。
无障碍环境建设条例第五章主要规定了在建设和使用无障碍设施时的相关法律责任。首先,城镇在新建、改建或扩建重要公共设施时,如道路、公共建筑等,若未能按照无障碍设施工程建设标准执行,住房和城乡建设主管部门将采取措施,要求改正,并依法给予相应的处罚,以确保设施的无障碍性。
工程建设单位不得明示或者暗示设计、施工单位违反无障碍设施工程建设标准;不得擅自将未经验收或者验收不合格的无障碍设施交付使用。第十五条 工程设计单位应当按照无障碍设施工程建设标准进行设计。
另一方面,中华人民共和国国务院令第622号《无障碍环境建设条例》第十四条:“城市的大中型公共场所的公共停车场和大型居住区的停车场,应当按照无障碍设施工程建设标准设置并标明无障碍停车位。无障碍停车位为肢体残疾人驾驶或者乘坐的机动车专用。
先说结论,酒店的做法不仅不合理,也不合法。国家对于导盲犬能够进入的公共场所本身就有明文规定。按照《中华人民共和国残疾人保障法》第七章第五十八条“盲人携带导盲犬出入公共场所,应当遵守国家有关规定。
根据国家规定,城镇新建、改建、扩建道路、公共建筑、公共交通设施、居住建筑、居住区应当符合无障碍设施工程建设标准。因此,小区大门未设计无障碍坡道是不合规的。无障碍设施工程应当与主体工程同步设计、同步施工、同步验收投入使用。新建的无障碍设施应当与周边的无障碍设施相衔接。
中华人民共和国无障碍环境建设法
1、工程建设单位不得明示或者暗示设计、施工单位违反无障碍设施工程建设标准;不得擅自将未经验收或者验收不合格的无障碍设施交付使用。第十五条 工程设计单位应当按照无障碍设施工程建设标准进行设计。
2、中华人民共和国国务院令第622号《无障碍环境建设条例》是一个旨在创造包容性社会环境,确保残疾人和其他社会成员平等参与社会生活的法规。其主要内容包括:总则要求:无障碍环境建设需与经济发展水平相适应,遵循实用、易行和广泛受益的原则。
3、《中华人民共和国无障碍环境建设法》对民政部在老人无障碍加装电梯方面有相关规定,要点如下:政府职责:县级以上人民政府应统筹协调和督促指导有关部门开展无障碍环境建设工作,民政部门需在职责范围内落实。
4、适用人群:根据《中华人民共和国无障碍环境建设法》,残疾人、老年人之外的其他人有无障碍需求的,也可以享受无障碍环境便利,但禁止非法占用。普通市民应尊重其特殊用途,尽量避免在有其他选择的情况下使用,将设施留给真正需要的人群。
无障碍环境建设法明确必须改造的设施有哪些
无障碍环境建设法明确必须改造的设施主要包括新建、改建、扩建的居住建筑、居住区、公共建筑、公共场所、交通运输设施以及居住区的公共服务设施等。具体来说:物质环境无障碍方面:这些设施需要按照无障碍设施工程建设标准,配套建设无障碍设施。
安装扶手、改造室外坡道和室内坡化等。根据查询法师兄网显示,无障碍设施的建设和改造,应当符合残疾人的实际需要,其中包括安装扶手、改造室外坡道和室内坡化,改造卫生间、浴室、厨房,配发坐便器、闪光门铃、手写板、盲杖等无障碍用品,另外对无障碍设施应当及时维修和保护。
是的,国内正规养老院中的电梯必须按照无障碍标准建设,这是法律强制要求。我国《无障碍环境建设法》自2023年9月1日起正式实施,其中第三十二条明确规定:无障碍设施改造应当符合无障碍设施工程建设标准。养老院作为重点民生服务场所,其电梯必须配置轮椅坡道、低位按钮、语音播报等无障碍功能。
《无障碍环境建设条例》将改造重点明确为:特殊教育、康复、社会福利等机构,国家机关的公共服务场所,文化、体育、医疗卫生等单位的公共服务场所,交通运输、金融、邮政、商业、旅游等公共服务场所。
修建无障碍坡道、配置座便椅或改装座便器等。听力和言语残疾人:安装闪光门铃或可视门铃、配置闪光报警水壶、助听器等。视力残疾人:铺设盲道、安装语言对讲门铃、配置多功能语言报时钟等。这些无障碍设施和设计改造确保了残疾人能够自主、安全、方便地通行和使用公共及私人环境,提高了他们的生活质量。
本文来自作者[达雷]投稿,不代表全胜号立场,如若转载,请注明出处:https://qsnshb.cn/meiri/202509-20654.html
评论列表(3条)
我是全胜号的签约作者“达雷”
本文概览:本文目录一览: 1、无障碍建设包括哪些内容? 2、...
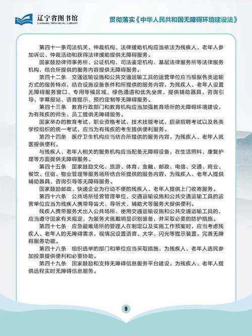
文章不错《无障碍设施建设(无障碍设施建设法)》内容很有帮助